太阳成城集团tyc234cc
网站首页
太阳概况
学院简介
现任领导
实践实训基地
机构设置
师资队伍
特聘教授
教授
副教授
讲师助教
行政教辅
专业介绍
会计学
财务管理
工程管理
教学科研
教学动态
科研动态
实践教学
学科竞赛
太阳成集团
支部建设
党员风采
学生工作
团学活动
心理健康活动
学生风采
招生就业
招生信息
就业信息
网站首页
太阳概况
学院简介
现任领导
实践实训基地
机构设置
师资队伍
特聘教授
教授
副教授
讲师助教
行政教辅
专业介绍
会计学
财务管理
工程管理
教学科研
教学动态
科研动态
实践教学
学科竞赛
太阳成集团
支部建设
党员风采
学生工作
团学活动
心理健康活动
学生风采
招生就业
招生信息
就业信息
教学科研
教学动态
科研动态
实践教学
学科竞赛
实践教学
当前位置:
网站首页
->
教学科研
->
实践教学
->
正文
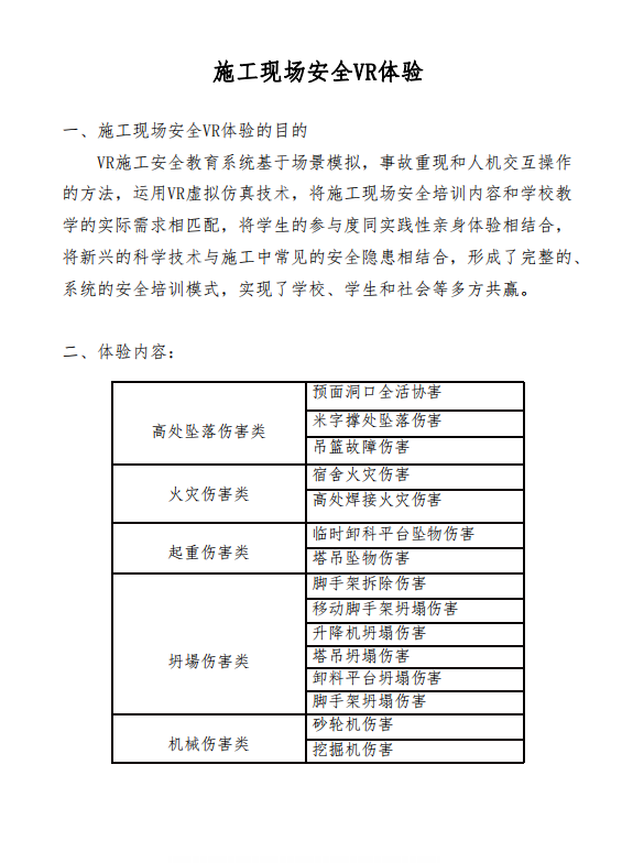
安全VR实训
信息来源:
发布日期:2024-04-18
上一条:
同花顺校内实训基地
下一条:
建筑工程模版工程实训